咨询热线: 18225968333
联系我们Contact us
全国咨询热线18225968333

公积金提取代办

公司地址:上海华能联合大厦

联系电话:13065553707

辽阳常见问题

辽阳外地户口离职提取公积金_外地户籍离职提取公积金条件

发布时间:2026-04-19 01:31:22

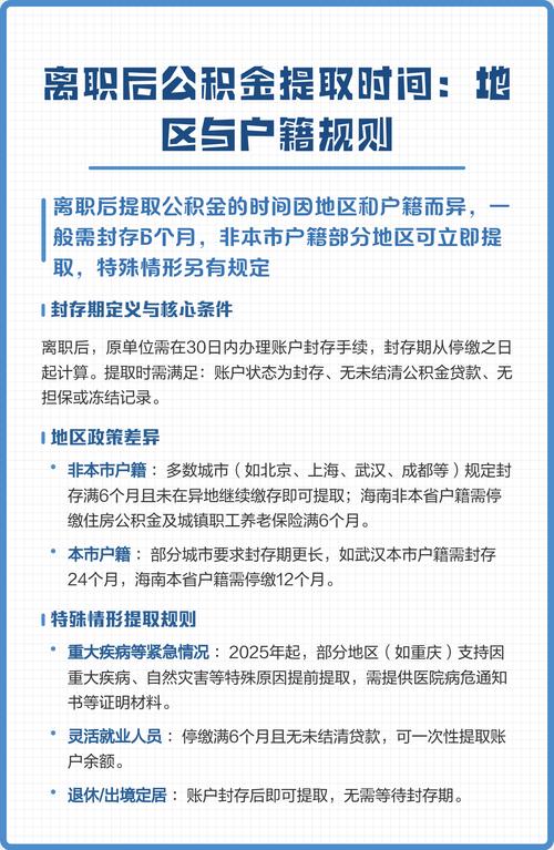
外地户籍离职后,一般情况下是可以提取公积金的。但具体能否提取以及提取的条件和额度,会根据不同地区的公积金政策有所差异。

一、离职提取公积金的一般条件

外地户口离职提取公积金

根据《住房公积金管理条例》第二十四条,职工有下列情形之一的,可以提取职工住房公积金账户内的存储余额,其中包括离休、退休的;完全丧失劳动能力外地户口离职提取公积金,并与单位终止劳动关系的;出境定居的等情形。虽然该条款并未直接提及离职可以提取,但在实际操作中,许多地区是允许离职人员提取公积金的外地户口离职提取公积金,特别是外地户籍的离职人员。

二、离职提取公积金的流程和注意事项

准备相关材料:通常包括身份证、公积金卡、离职证明等。具体要求可能因地区而异外地户口离职提取公积金,建议咨询当地的公积金管理中心。

外地户口离职提取公积金

提交提取申请:携带相关材料到当地的公积金管理中心办理提取手续。部分地区也支持网上办理。

审核与到账:公积金管理中心会对申请进行审核,审核通过后,公积金将转入指定的银行账户。

需要注意的是,部分地区对离职提取公积金有时间限制,如离职后一段时间内不得提取,或需等待一段时间后方可提取。此外,提取的额度也可能受到限制,不一定能全额提取。

三、结论与建议

外地户口离职提取公积金

综上所述,外地户籍离职后能否提取公积金以及提取的条件和额度,需根据当地的公积金政策来确定。建议咨询当地的公积金管理中心或查阅相关政策文件以获取准确信息。

在线客服
联系方式

热线电话

18225968333

上班时间

周一到周五

公司电话

13065553707

二维码
线